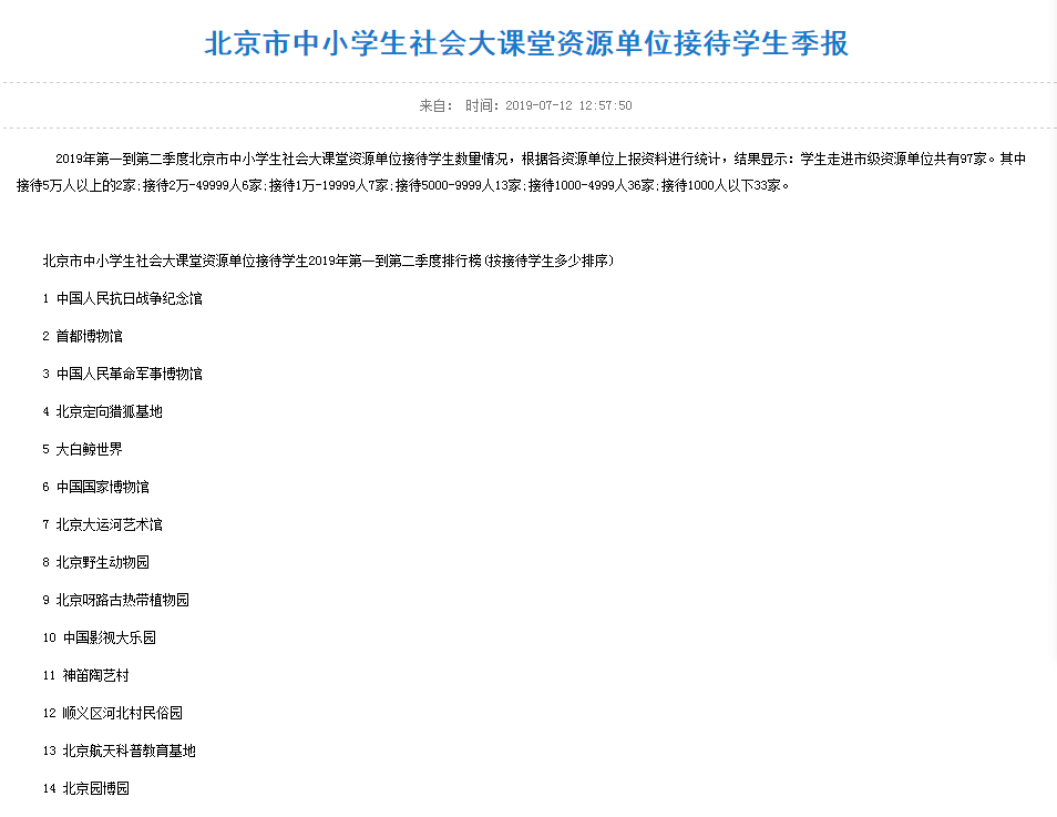
【品牌的力量】2019年第一季度和第二季度北京定向猎狐荣获北京市中小学生社会大课堂接待人数前四名的好成绩
发布日期:2019-08-12 10:22:24 浏览次数:845
【品牌的力量】2019年第一季度和第二季度北京定向猎狐荣获北京市中小学生社会大课堂接待人数前四名的好成绩,共接待128所中小学校11家国内著名企事业单位,参加活动人数为57480人次其中参加定向越野的人数为37644人次,感谢北京市及全国各地的中小学和企事业的选择和信任!









